编者按:近日,“CIPS - SMP清智大模型”第三期基金评选结果揭晓。经专家组最终评定,共遴选出资助交叉创新类项目11项、基础算法类项目8项。哈尔滨工业大学社会计算与交互机器人研究中心副研究员刘元兴的基础算法类项目“社交智能体的自进化研究”入选资助名单。
为推动大模型与各领域的交叉研究以及基础算法创新,助力人类社会可持续发展,2025年10月,中国中文信息学会社会媒体处理专委会、北京智谱华章科技股份有限公司、星连资本共同发布“CIPS - SMP清智大模型”第三期基金。SMP - 清智大模型基金旨在探索、支持并推动大模型与各领域的交叉研究以及基础算法的创新。
本年度基金共设立交叉创新和基础算法两类资助类别。交叉创新类包括:大模型与人文社会智能、大模型与教育变革、大模型与安全伦理治理、大模型与智能制造、大模型与产业智能体经济、大模型与数字治理创新。基础算法类包括:认知智能大模型、多模态体系架构与应用、自主进化的大模型智能体、代码大模型。
基础算法类的资助对象为面向理论、算法、模型和应用的创新研究团队。每个项目拟资助金额为20万元,其中包含10万元人民币资金资助以及等值约10万元人民币的Token支持。计划资助项目数约为10个。
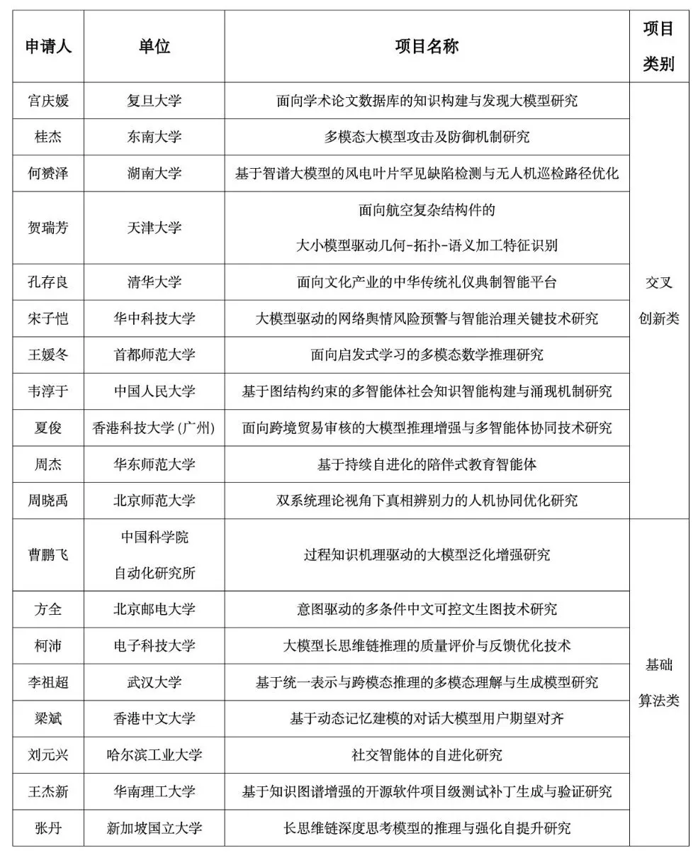
截至2025年11月9日申报截止,SMP - 清智大模型基金项目组共收到61所高校及研究所提交的有效项目申请书125份。其中,交叉创新类项目申请书占比63%,基础算法类占比37%。基金评审专家组严格遵循“学术独立、客观评价、严格回避”的原则,分两轮开展评审工作。11月中旬完成初选,遴选出进入终选的候选项目;11月22日在SMP 2025大会期间组织终选答辩。评委围绕应用价值、目标合理性、技术可行性、资源匹配度等维度进行了综合评审。经专家组最终评定,共遴选出资助交叉创新类项目11项、基础算法类项目8项。哈工大 SCIR 副研究员刘元兴的基础算法类项目“社交智能体的自进化研究”入选资助项目。

(图片转自评审结果公示|2025年CIPS - SMP清智大模型基金)

(左一秦兵教授作为颁奖嘉宾,右四为刘元兴副研究员)


